RF SYSTEM

Custom RF front end capable that feeds into a software defined radio capable of downlinking and decoding image data with an L-Band radio operating frequency as specified by IEEE

rdboard
Mission Overview Image

LOW-NOISE AMPLIFIER

The low noise amplifiers in the RF signal chain allow our ground station to amplify the radio signals coming from the GOES-19 satellite 100,000 to 1,000,000 times before having its frequency lowered by the downconverter. Without this analog signal amplification, the signal would have too low of a level to be effectively processed by our signal processing hardware.

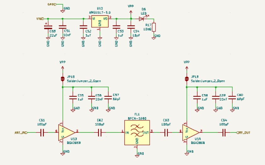
DONCONVERTER MIXER

The downconverting mixer allows us to lower the frequency of the incoming microwave signals from the GOES-19 weather satellite by almost four times, making signal processing easier for our software-defined radio modem on our receiver.

Ref2
Mission Overview Image

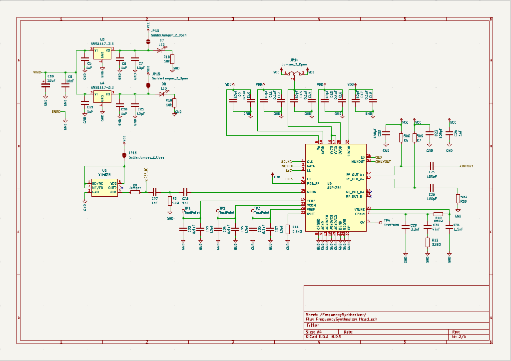
FREQUENCY SYNTHESIZER

The frequency synthesizers allow us to generate required frequencies, used for the signal downconversion process.

SOFTWARE DEFINED RADIO

After some SAW filters to effectively remove interference from other sources of microwave radiation including cellular phones and other satellites,The software defined radio is a hardware device which acts as a modem for our satellite ground station, decoding and processing the signals we received from the satellite (We use a COTS RTL2832 based software-defined radio.)

Ref2